玩球(中国)禾美衰老科学创研中心在国际顶级期刊参与提出线粒体自噬抗衰新机制打印
发布时间:2020-10-27来源:玩球(中国)禾美
10月27日,福州大学教授、玩球(中国)禾美科学顾问杨宇丰教授在细胞出版社(Cell Press)发行的细胞与分子生物学国际顶级期刊《Molecular Cell》(影响因子15.6)以长文在线发表了研究论文《Paradoxical Mitophagy Regulation by PINK1 and TUFm》,揭示了一种由PINK1和TUFm所介导的抗衰线粒体自噬调控新途径,为筛选以线粒体系统为核心的抗衰活性物提供了重要的理论基础。本研发论文由包括福州大学生命科学研究所、清华大学生命科学学院、清华长三角研究院衰老科学创新研发中心、清华长三角研究院浙江省应用酶学重点实验室、天津大学等在内的学术研发机构共同完成;玩球(中国)禾美CTO、清华长三角研究院衰老科学创新研发中心科学家李钧翔博士参与了本项研究。
细胞衰老是包括皮肤老化,脏器细胞老化在内几乎所有器官老化的底层原因。细胞内的线粒体(Mitochondria)是细胞的能量发生器,线粒体的正常运转保证了细胞的活力。因此线粒体衰老是细胞衰老的底层原因之一。由日本科学家Yoshinori Ohsumi发现的自噬理论(Autophagy)获得了2016年的诺贝尔生理学奖,研究发现自噬机制是细胞自我质控和淘汰老化的细胞内物质,保持细胞健康活力的重要机制。细胞内的自噬类别中有一类称为线粒体自噬(Mitochondrial Autophagy; Mitophagy),参与线粒体的质量控制:产能效率低下或者受损的线粒体被选择性的清除,从而维持线粒体整体的质量。如果线粒体自噬途径受阻,亚健康状态的线粒体将得不到及时的清理而逐步堆积,产生恶性循环,譬如产生更多的活性氧自由基等,最终影响细胞的最优活性,并且可能引发系统水平的炎症反应。另一方面,线粒体自噬过度活跃将导致线粒体数量出现严重短缺。因此,精确调控线粒体自噬活力是维持细胞年轻化,实现细胞“脱毒”的底层机制。今年第31届IFSCC国际化妆品科学大会(日本横滨)上,Yoshinori Ohsumi教授应邀做了大会的主题开场演讲,这也说明了这一系列发现对消费健康领域的未来带来的划时代意义。在线粒体自噬学说的基础研究中,先前的研究表明PINK1, Parkin和Ubiquitin蛋白在线粒体自噬启动中发挥了重要的作用,但是其中如何精细化的实现对新老线粒体的动态平衡的调节机制没有得到清晰的诠释,对线粒体自噬调节为基础的活性成分开发形成了技术瓶颈。
而在本研究中,研发人员首次发现了PINK1和TUFm介导的线粒体自噬动态平衡的崭新调节机制。TUFm除了具备先前已知的调控线粒体蛋白生产的功能外,还可以充当细胞器自噬受体促进线粒体自噬;另一方面,TUFm蛋白在线粒体外表面通过与PINK1互作而被磷酸化,却能反过来抑制线粒体自噬。因此,PINK1与TUFm 一起构成了一把调控线粒体自噬的双刃剑,帮助实现线粒体自噬的精细化调控。
论文中新发现的一种由PINK1与TUFm介导的线粒体自噬的双刃剑调节机制
值得关注的是,本次研究中引入了两套量化鉴定细胞中线粒体自噬的全新细胞功效模型。
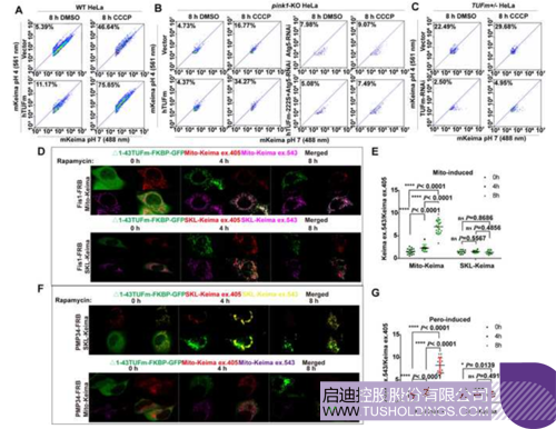
mKeima体系:【向细胞中转染带有线粒体靶向序列的mKeima基因的质粒,mKeima蛋白最终会被定位于线粒体基质内从而实现对线粒体的特异性标记。mKeima蛋白在pH 4和pH 7表现为不同的荧光激发性质,使用两种不同激发波长的激光激发同一个细胞,其发射光强的比值可以表征线粒体自噬水平。】mitoTimer体系:【将Timer基因与线粒体靶向序列结合,获得的MitoTimer蛋白能够在线粒体富集,实现对线粒体状态的检测。Timer蛋白是红色荧光蛋白dsRed的突变体,其荧光光谱会因为Tyr67残基氧化而不可逆地从绿色变为红色。MitoTimer蛋白能够在细胞内稳定存在数天以上,因此适合用于较长时间的跟踪检测。红/绿荧光发射强度比值上升,表示线粒体蛋白周转的能力减弱,能够反映线粒体衰老程度的加深,从而实现了线粒体年轻化程度的定量。】
论文中利用线粒体自噬功效模型进行的功效评价案例
在以上筛选模型的基础上,研究人员通过添加不同的受试物(比如活性肽成分),利用流式细胞仪或者共聚焦显微镜进行分析,根据其发射光强比值相对于对照的变化情况,判断线粒体自噬及衰老程度加强或者减弱,从而确定目的受试物在线粒体质量控制过程中的作用。以该模型作为量化筛选线粒体自噬调控活性成分的基础,将为抗衰老化妆品原料开发提供全新思路。玩球(中国)禾美专注于增龄性衰老问题的生物活性肽解决方案,并不断通过与国内外衰老基础研究的科研院所进行深度合作,探索活性肽创新研发体系和活性肽创新成分转化机遇。玩球(中国)禾美也将在未来基于线粒体自噬的研究成果和相关技术平台,持续开发和布局一系列抗衰活性肽创新原料和产品解决方案。